Mendels arvelighed

Denne underside om Mendels arvelighed udgør tredje del af teorien for Biotech Academys materiale om Genetik.

Dominante og recessive gener var ikke en term man kendte til før år 1865, da den Tjekkiske munk Gregor Johann Mendel publicerede sine resultater fra de forsøg, han havde lavet med ærteplanter i klosterets baghave. På daværende tidspunkt kendte man hverken til DNA, kromosomer eller gener. Alligevel lykkes det Mendel at opsætte en række eksperimenter, som beviste eksistensen at to arvelove. Disse to arvelove kan bruges til at beskrive generel nedarvning og hjælpe til at opstille nogle simple genetiske modeller. Arvelovene kan ikke benyttes til at beskrive sammenhængen mellem gener, der er koblet semidominant/codominant eller med epistatiske forhold. Arvelovene kan dog godt bruges til at finde nedarvning af gener, der følger den simple dominante/recessive model Mendel opstillede. Eksempler på gener, der følger arvelovene, er genet for Huntingtons sygdom.

 

Mendels to love

Mendels første lov kaldes: ”udspaltningsloven” og kan opskrives således: Der er to alleler for alle arvelige gener. Disse to alleler deler sig under formationen af kønsceller og ender i hvert sin kønscelle. Mendels anden lov kaldes for: ”loven om uafhængig fordeling” og kan opskrives således: Alleler fra forskellige gener fordeles uafhængigt og tilfældigt i gameterne.

 

Men hvad betyder de to love i virkeligheden?

Den første lov beskriver noget vi allerede ved: Under seksuel reproduktion vil afkommet arve en allel for et gen fra sin mor og en allel for samme gen fra sin far.

Den anden lov er loven om uafhængig arv, som siger, at alleler bliver fordelt tilfældigt og uafhængigt til kønscellerne og dermed også til afkommet. Mendels anden lov blev formuleret før man vidste noget om koblede gener, og da koblede gener bliver overført sammen, bryder de Mendels anden lov.

I figur 8 er der vist et eksempel på hvordan Mendels love fungerer.

 

Loven om dominans og recessivitet

Udover disse to love findes der også loven om dominans og recessivitet, som siger, at nogle alleler er dominante, mens andre er recessive. Dominans og recessivitet er sammenhængen mellem, hvilke alleler et individ bærer i deres genotype, og hvilke alleler individet viser i dets fænotype. En organisme med mindst en dominant allel vil altid fremvise den allels fænotype over den recessive allel. Det betyder så, at så længe en organisme indeholder en dominant allel og en recessiv allel, vil organismens fænotype altid være resultatet af den dominante allel.

Disse tre love kan forklare, hvordan gener bliver nedarvet, og hvordan fænotypen kan komme til udtryk. For lettest at vise fordeling af gener ved kønnet formering, og hvilken fænotype der kommer til udtryk, kan man opstille et krydsningsskema; også kaldet en Punett firkant.

Figur 8: Der er to forældre, de bærer begge på to forskellige alleler, men det er kun det ene af de to alleler der bliver overført til den sædcelle og ægcelle som tilsammen bliver til babyen (første arvelov). Det er tilfældigt hvilken allel der bliver overført, og den specifikke allel bliver overført uafhængigt af hvilke andre alleler babyen arver (anden arvelov).

 

Opsætning af et krydsningsskema

For hvert gen findes der, som sagt, forskellige alleler, som enten kan være dominante eller recessive. Et eksempel er Huntingtons sygdom, hvor den dominante allel bliver skrevet med store H, mens den recessive allel bliver skrevet med lille h. Ifølge loven om dominans og recessivitet vil personer med en dominant allel i sin genotype få sygdommen, mens personer uden den dominante allel er raske. Eksempler på genotypen for personer med sygdommen er derfor HH eller Hh, mens eksempel på en rask genotype er hh. Problemet med Huntingtons sygdom er, at personer med sygdommen typisk først begynder at vise symptomer, når de er mellem 30 og 50 år gamle. Det betyder, at de formodentlig ikke ved de er syge før efter de har fået børn, og dermed har haft mulighed for at give den dominante allel videre til deres børn.

Et krydsningsskema bliver brugt til at finde sandsynligheden for et afkom har en bestemt genotype. Skemaet er en oversigt over de mulige krydsninger af genotyper mellem to forældres genotyper.

Når man skal opsætte et krydsningsskema, skal man starte med at lave et blankt skema ved at krydse fire strege, ligesom når man skal spille kryds og bolle eller lave et #. Efter det blanke skema er tegnet, starter man med at skrive forældrenes genotype ind i boksene yderst til venstre og i toppen ligesom i eksemplet i figur 9. I eksemplet er faren heterozygot for allelerne for Huntingtons sygdom, og man skriver derfor Hh i hans grønne felter. Moren er homozygot for den recessive raske allel, og man skriver derfor hh i hendes gule felter. De blå felter i midten af skemaet repræsenterer zygoternes mulige genotype. Når man laver et krydsningsskema, er målet at forudse fordelingen af mulige genotyper i zygoterne.

For at udfylde de blå felter, skal du kopier farens to alleler ind i de fire felter til højre for farens felter (i pilens retning). Når du har overført farens alleler, skal du gøre det samme med morens, ved at overføre dem til de fire felter under mores alleler (i pilens retning). Efter krydsningsskemaet er udfyldt, kan man se, hvor stor en risiko børnene har for at arve de forskellige alleler fra forældrene. Hvert af de blå felter viser en mulig genotype for børn, hvis forældre har genotypen Hh og hh.

Figur 9: Opsætning af et krydsningsskema

 

Men hvordan kan vi så fortolke et krydsningsskema? Krydsningsskemaer er gode til at vise, hvordan alleler bliver nedarvet, og hvor stor en sandsynlighed børnene har for at arve forskellige alleler fra deres forældre. Der er fire blå felter i eksemplet, som alle repræsenterer den mulige genotype for børnene. Ud af de fire blå felter er der to heterozygot med Hh og to homozygot med hh, det vil sige at der er en 50% risiko for at barnet er heterozygot med en dominant allel og en recessiv allel, og 50% for barnet er homozygot med to recessive alleler. Sagt med andre ord, så hver gang disse forældre, med deres genotyper, får et barn, har barnet 50% risiko for at få sygdommen og 50% chance for ikke at få sygdommen.

 

Flere eksempler på krydsningsskemaer

Nedenunder ses nogle flere eksempler på krydsningsskemaer. I eksempel 1 er faren homozygot for den dominante allel, så han overfører det dominante allel til alle zygoterne. I dette krydsningsskema er der derfor 100% risiko for at børnene får det dominante allel. I eksempel 2 bærer begge forældre en kopi af det dominante allel og en kopi af den recessive allel. Børnene har derfor en 25% risiko for at være homozygot for den dominante allel, 50% risiko for at være heterozygot og 25% chance for at være homozygot for den recessive allel. Den genotypiske fordeling i eksempel 2, kan skrives 1:2:1 og den fænotypiske fordeling kan skrives 3:1.

 

Figur 10: Eksempler på krydsningsskemaer med forskellige genotyper.

 

Nedarvning af flere gener

Nedarvning af et enkelt gen er let at lave med et krydsningsskema, men hvad med nedarvningen af to uafhængige gener? Et hypotetisk eksempel på to uafhængige gener i en ærteplante er højden (høj eller lav) og farven af ærteplantens blomster (lilla eller hvid). I vores hypotetiske eksempel er allelen for en høj plante dominant og annoteres S, og allelen for en lav plante er recessiv og annoteres s. Den lilla blomsterfarve er dominant og annoteres F, og den hvide farve er recessiv og annoteres f. En rentavlet homozygot-plante med dominante alleler for højde og farve har derfor genotypen SS FF, mens en rentavlet homozygot-plante med recessive gener for højde og farve har genotypen ss ff.

 

Hvis vi krydser den homozygote dominante plante med en homozygot recessiv plante (vi kalder denne generation for P generationen, P fordi det er parental generationen) bliver alle planter i første generation (F1) heterozygot (figur 11). Vi kan derefter krydse planter fra F1 generationen med hinanden eller lave en selvbestøvning (teknisk set er F1 generationen alle brødre og søstre, men det skal vi ikke dvale i). Afkommet af F1 generationen kaldes F2 generationen og har 4 forskellige fænotyper og 9 forskellige genotyper. Det fænotypiske forhold på nedarvning af to uafhængige alleler er 9:3:3:1 (9 planter der er høje og med lilla blomster, 3 høje planter med hvide blomster, 3 lave blomster med lilla blomster og 1 lav plante med hvide blomster). De fænotypiske forhold er gode at kende, når man skal lave stamtræsanalyser, som vi kommer til senere, og forholdene er også med til at bekræfte Mendels anden lov, ved at vise, at generne er nedarvet uafhængigt af hinanden. Denne uafhængighed i nedarvningen kan man finde ved at analysere nedarvningsmønsteret og se, at der ikke er en sammenhæng mellem plantens størrelse og farven på blomsterne. Mendels anden lov tager ikke højde for nedarvningen af koblede gener, da de netop bliver arvet sammen.

 

Figur 11: Nedarvning af to gener

 

Stamtræsanalyse

Krydsningsskemaer er en god metode til at analysere nedarvningen af gener, hvis man kender P-generations genotype. En udbredt måde, hvorpå man kan analysere nedarvningen af bestemte gener, er ved at analysere, hvorledes fænotypen fordeler sig i et stamtræ. Stamtræer er en genetisk repræsentation af et familietræ, der viser nedarvningen af en egenskab eller sygdom gennem flere generationer. Det er lettest at forklare, hvorledes man kan lave en analyse af et stamtræ ved at vise et: Figur 12 viser et stamtræ for en fænotype med ukendt nedarvning. I eksemplet starter vi i generation I, hvor en mand med fænotypen får to børn med en kvinde, der ikke har fænotypen. De får to døtre, II-1 og II-2. II-1 viser fænotypen, mens II-2 ikke viser fænotypen. Allerede nu kan vi postulere os, at fænotypen gives videre til 50% af afkommet, men det er kun en antydning, og vi har brug for videre analyse for at be- eller afkræfte postulatet. II-1 får ikke nogen børn, men II-2 får 3 børn med en mand (II-3) der også viser fænotypen. II-2 og II-3 får to drenge og en pige, der alle sammen viser fænotypen. Vi kan nu postulere, at nedarvningen er 100%, da alle børn af II-2 og II-3 er positive for fænotypen. III-1 og III-2 får to børn, IIII-1 og IIII-2, denne gang er det 50% af børnene, der er positive for fænotypen.

 

Figur 12: Eksempel på et stamtræ

 

 

Hvis du skulle vurdere, hvordan denne fænotype blev nedarvet, hvad ville du så tænke?

 

Hvis du havde tænkt dominant autosomalt, havde du ret. Vi kan se, at den er dominant, fordi der er flere med fænotypen end uden (7 med og 4 uden) og at den er autosomalt nedarvet, da der er cirka lige mange kvinder, som der er mænd med fænotypen. Hvis vi tænker tilbage på nedarvningsmønstrene og deres genotypiske og fænotypiske forhold, kan man så finde en form for sammenhæng for nedarvningsmønsteret i stamtavlen, i figur 12, og de nedarvningsforhold vi fandt frem til, da vi lavede krydsningsskemaer i figur 9 og 10 i sektionen med eksempler på krydsningsskemaer?

 

Nedarvningen fra parret I-1 og I-2 til deres afkom II-1 og II-2 ligner meget mønsteret fra figur 9. I figur 9 er det nemlig kun faren, der viser genotypen, og det er en 50% nedarvning. Men selvom det er en 50% nedarvning, kan vi ikke frakaste os de andre nedarvningsmønstre. Ved at kigge på de mulige nedarvningsmønstre kan vi konkludere, at faren (I-2) har en dominant allel og en recessiv allel for fænotypen, mens moren (I-1) har to recessive alleler. Prøv selv at se om du kan finde ud af hvilken genotype personerne II-2, II-3, III-1 og III-2 har.

 

Svar på stamtræ

Når man analyserer stamtræer, er der nogle nedarvningskarakteristika, man kan lægge mærke til. Recessive egenskaber har en tildens til at springe en generation over. Recessive og dominante autosomale egenskaber rammer begge køn lige meget. Dominante egenskaber forekommer næsten altid i hver generation. En person med autosomalt dominante egenskaber har altid en mor eller far med egenskaben.

 

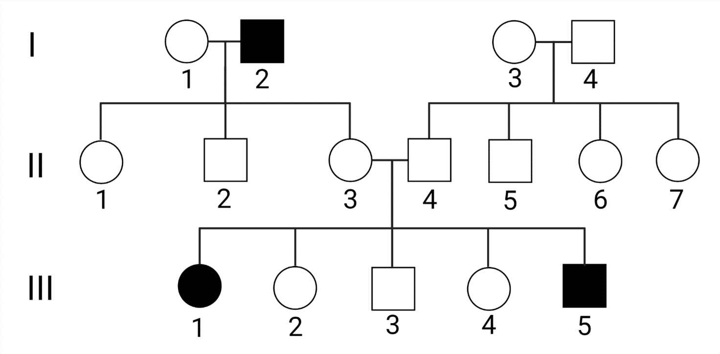
Figur 13: Eksempel på stamtræ. Find nedarvningsmønsteret

 

Figur 13 viser et eksempel på et stamtræ. Prøv og se om du, ved hjælp af de typiske nedarvningskarakteristika, kan finde ud af om fænotypen er dominant eller recessivt nedarvet. Hvilken genotype har II-4 for at det kan lade sig gøre at III-1 og III-5 har egenskaben?

 

Kønsbundet nedarvning

Hvordan kan det være, det oftest er mænd, der er farveblinde eller lider af sygdommen Duchennes muskeldystrofi (muskelsvind), når kvinder typisk slipper for disse lidelser? For at finde svaret skal vi tænke på, hvad den genetiske forskel er mellem mænd og kvinder. Hvis du tænkte at det havde noget med kønskromosomerne at gøre, har du ret! Som vi nu ved, har kvinder to X kromosomer og mænd har et X og et Y kromosom. Det er en fordel at have to X kromosomer, fordi recessive gener ikke har så stor mulighed for at komme til udtryk, da der er mulighed for at den dominante allel er til stede på partnerkromosomet og det kan derfor maskere effekten af den recessive allel. Så på det punkt har kvinder en fordel. Mænd har en ulempe ved kun at have et X kromosom, da manglen på en partner X kromosom gør, at det er større risiko for, at recessive alleler kommer mere til udtryk hos mænd end hos kvinder.

 

Krydsningsskema for kønsbundet nedarvning

Kønsbundet nedarvning kan også skrives ind i et krydsningsskema. Når man laver et krydsningsskema for kønsbundet arv, skrives genotypen Xf X+. X viser, at allelen ligger på X kromosomet, Xf er det recessive allel for farveblindhed, mens X+ er det raske allel.

Eksempel i figur 14 viser to krydsningsskemaer med samme forældre. Faren er ikke farveblind og har derfor vildtype allelen i hans genotype (X+Y), moren er heller ikke farveblind, men har allelen for farveblindhed, og har derfor genotypen X+Xf . Hun bliver derfor kaldt en bærer. Det første krydsningsskema viser en befrugtning, hvor sædcellen afgiver et X kromosom. Her bliver børnene alle piger, som enten er homozygot med den raske allel eller heterozygot med den raske allel og en syg allel, der forårsager farveblindhed. Der er ingen af disse piger, der bliver farveblinde, da farveblindhed er recessivt og bliver trumfet af den raske allel (X+). I det andet krydsningsskema afgiver faren et Y kromosom til ægget. Her bliver børnene alle drenge, som har en 50% chance for at arve den raske allel (X+) eller allelen for farveblindhed (Xf) fra moren. I det tilfælde sønnen arver allelen for farveblindhed fra moren bliver han farveblind, da han ikke har arvet en allel fra sin far, der kan maskere morens allel.

 

Figur 14: Krydsningsskema for kønnet nedarvning. Begge eksempler er samme forældre

 

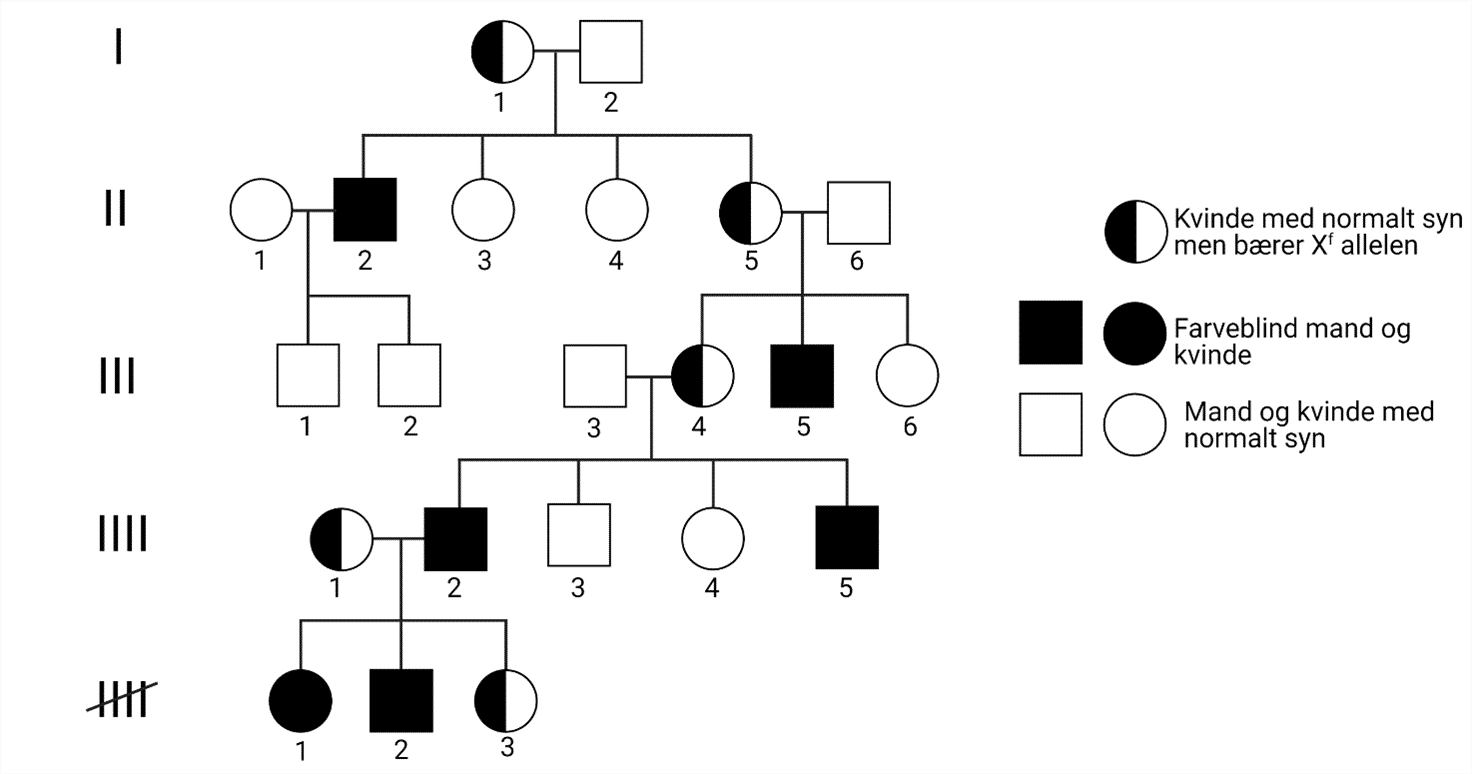
Kønsbundet nedarvning er anderledes end normal autosomal nedarvning, og derfor kommer stamtræer med kønnet arv til at se meget anderledes ud end autosomal nedarvning. Ved kønnet arv er der en tildens til, at nedarvningen er prominent i et af de to køn. Stamtræet i figur 15 viser et eksempel på nedarvningen af farveblindhed. Læg mærke til, at kvinderne godt kan bære på genet, men det er sjældent, de bliver farveblinde.

 

Figur 15: Stamtræ med kønnet arv

 

Indhold

Kildehenvisning

Prøv kræfter med det virtuelle laboratorium

Hvad leder du efter?